
[충청뉴스큐] 아산시가 지역에 거주하는 외국인 및 결혼이주민 등을 위해 13일부터 적용된 마스크 미착용 과태료 부과에 관한 다국어 번역 안내문을 홍보했다.
앞서 충남도는 코로나19를 예방하고 확산을 차단하고자 ‘감염병의 예방 및 관리에 관한 법률’에 따라 마스크 착용을 의무화하는 행정명령을 발령했다.
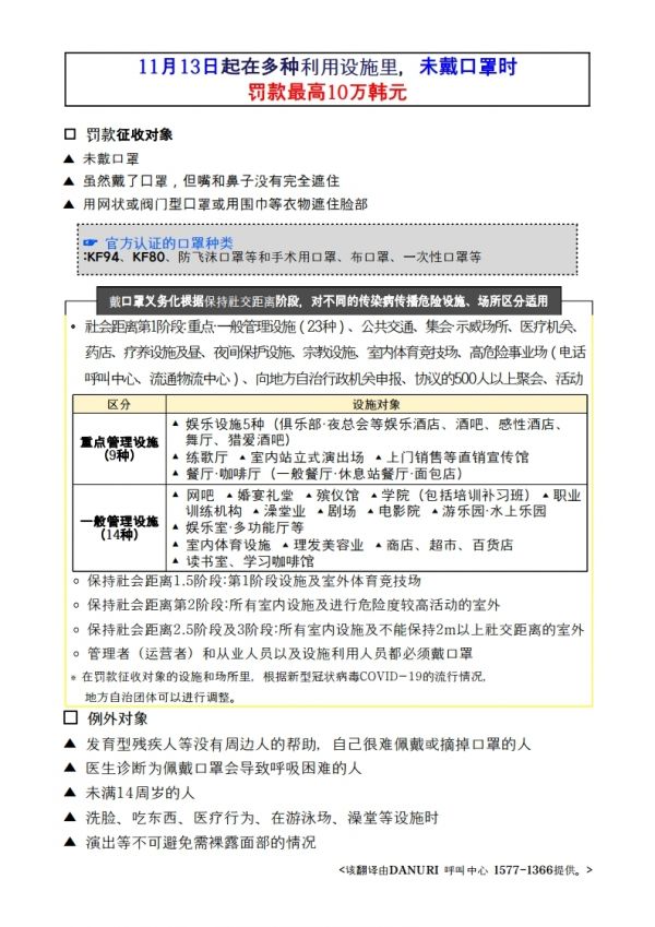
이는 최근 감염자가 감소하지 않고 지속적으로 발생하는데 따른 조치로 올바르게 마스크를 착용했는지를 단속하고 마스크 미착용자에게는 과태료 10만원이 부과된다.
이에 시는 외국인 주민들도 정보를 제공받을 수 있도록 마스크 미 착용 시 과태료 부과에 대한 12개 국어 번역 안내문을 각종 매체를 통해 홍보하고 아산시건강가정·다문화가족지원센터에서는 과태료 부과에 대한 다국어 문자서비스를 제공했다.
고분자 여성가족과장은 “다국어 번역 안내문을 통해 아산시에 거주하는 외국인 주민들이 차별 없이 정보를 제공받아 코로나19 예방에 적극 대처할 수 있도록 최선을 다하겠다”고 말했다.
저작권자 © 충청뉴스큐 무단전재 및 재배포 금지










